首页
每日一题
章节出题
知识点出题
试卷出题
高考频道
精品专题
高考倒计时100天
每日一题
23
天
人向前走,苦才会退后。
0000年
00月00日
星期一
选择学科
语文
数学
英语
物理
化学
生物
政治
历史
地理
查看试题
上一天:22天
下一天:24天
学科:地理
日期:2024年05月15日
推荐原因:
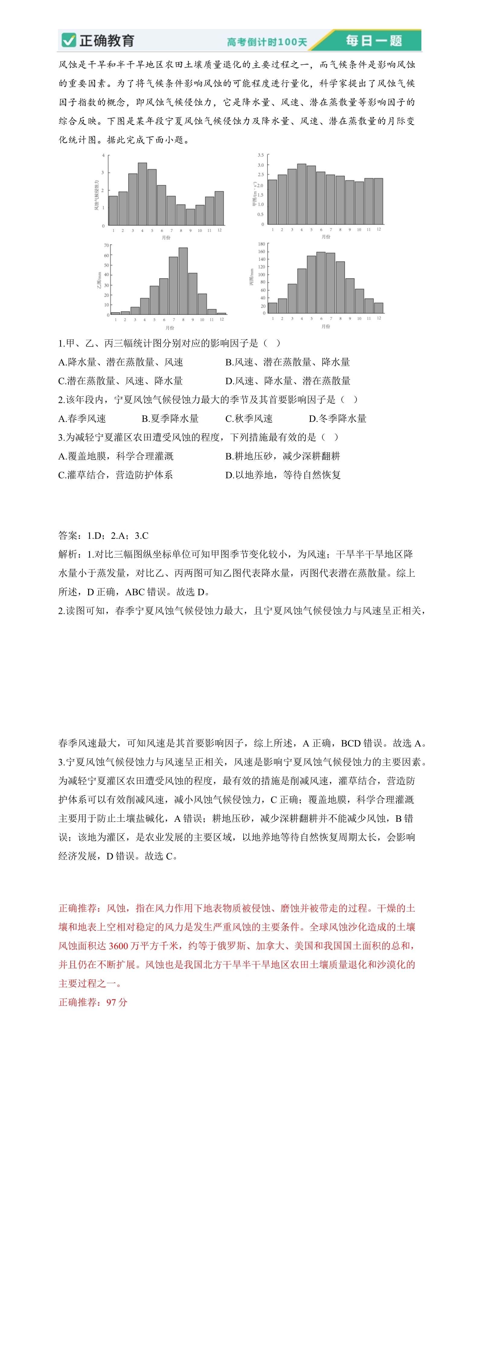
正确推荐:风蚀,指在风力作用下地表物质被侵蚀、磨蚀并被带走的过程。干燥的土壤和地表上空相对稳定的风力是发生严重风蚀的主要条件。全球风蚀沙化造成的土壤风蚀面积达3600万平方千米,约等于俄罗斯、加拿大、美国和我国国土面积的总和,并且仍在不断扩展。风蚀也是我国北方干旱半干旱地区农田土壤质量退化和沙漠化的主要过程之一。 正确推荐:97分
微信扫码分享
Copyright ©2023 All Rights Reserved 橡皮网 Xiangpi.com 版权所有 京ICP备18006762号