首页
每日一题
章节出题
知识点出题
试卷出题
高考频道
精品专题
高考倒计时100天
每日一题
22
天
把学习的琐碎,拼成未来的壮丽拼图
0000年
00月00日
星期一
选择学科
语文
数学
英语
物理
化学
生物
政治
历史
地理
查看试题
上一天:21天
下一天:23天
学科:生物
日期:2025年05月16日
推荐原因:
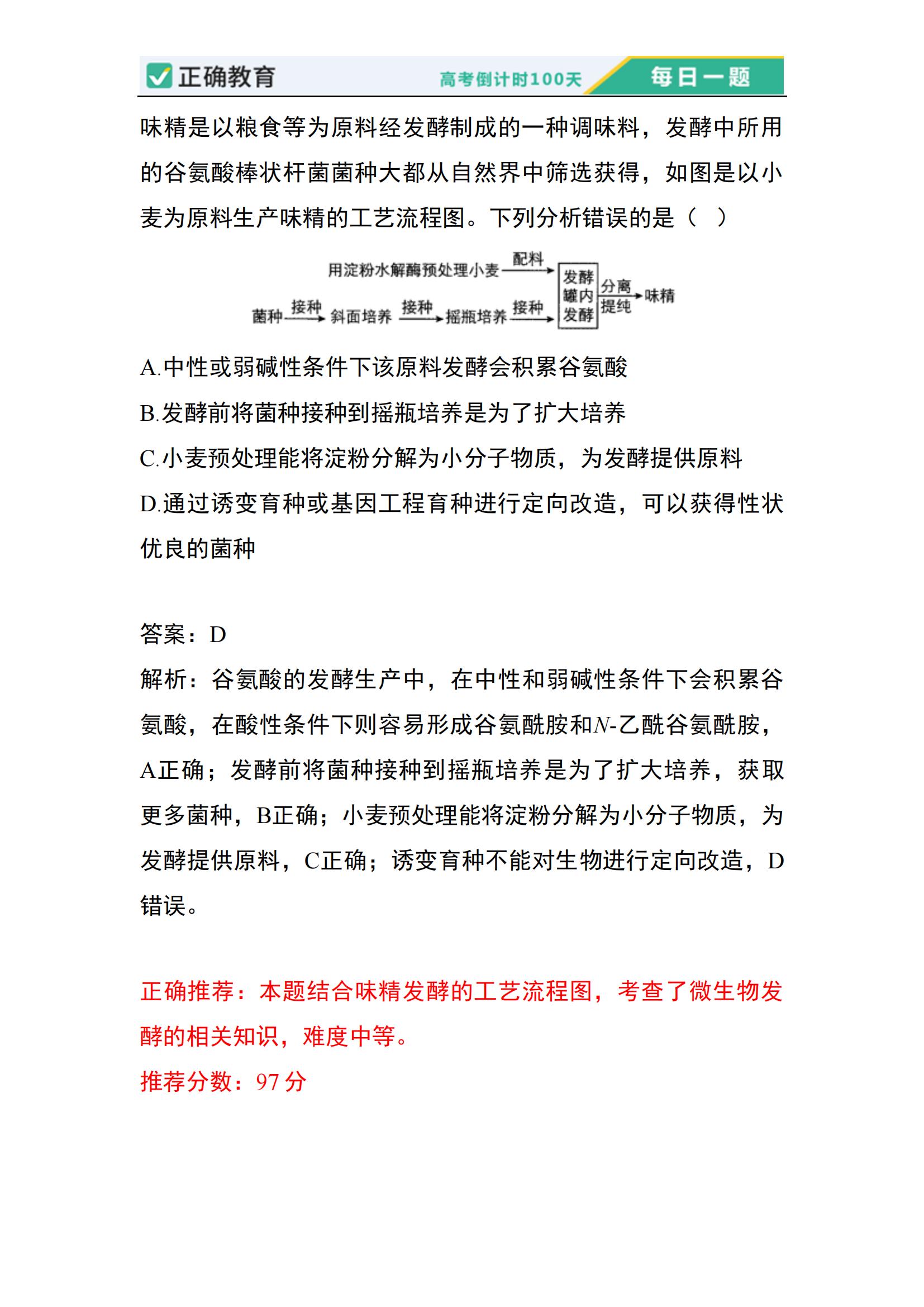
正确推荐:本题结合味精发酵的工艺流程图,考查了微生物发酵的相关知识,难度中等。 推荐分数:97分
微信扫码分享
Copyright ©2023 All Rights Reserved 橡皮网 Xiangpi.com 版权所有 京ICP备18006762号