首页
每日一题
章节出题
知识点出题
试卷出题
高考频道
精品专题
高考倒计时100天
每日一题
28
天
比成功更宝贵的东西,是追求本身!
0000年
00月00日
星期一
选择学科
语文
数学
英语
物理
化学
生物
政治
历史
地理
查看试题
上一天:27天
下一天:29天
学科:化学
日期:2025年05月10日
推荐原因:
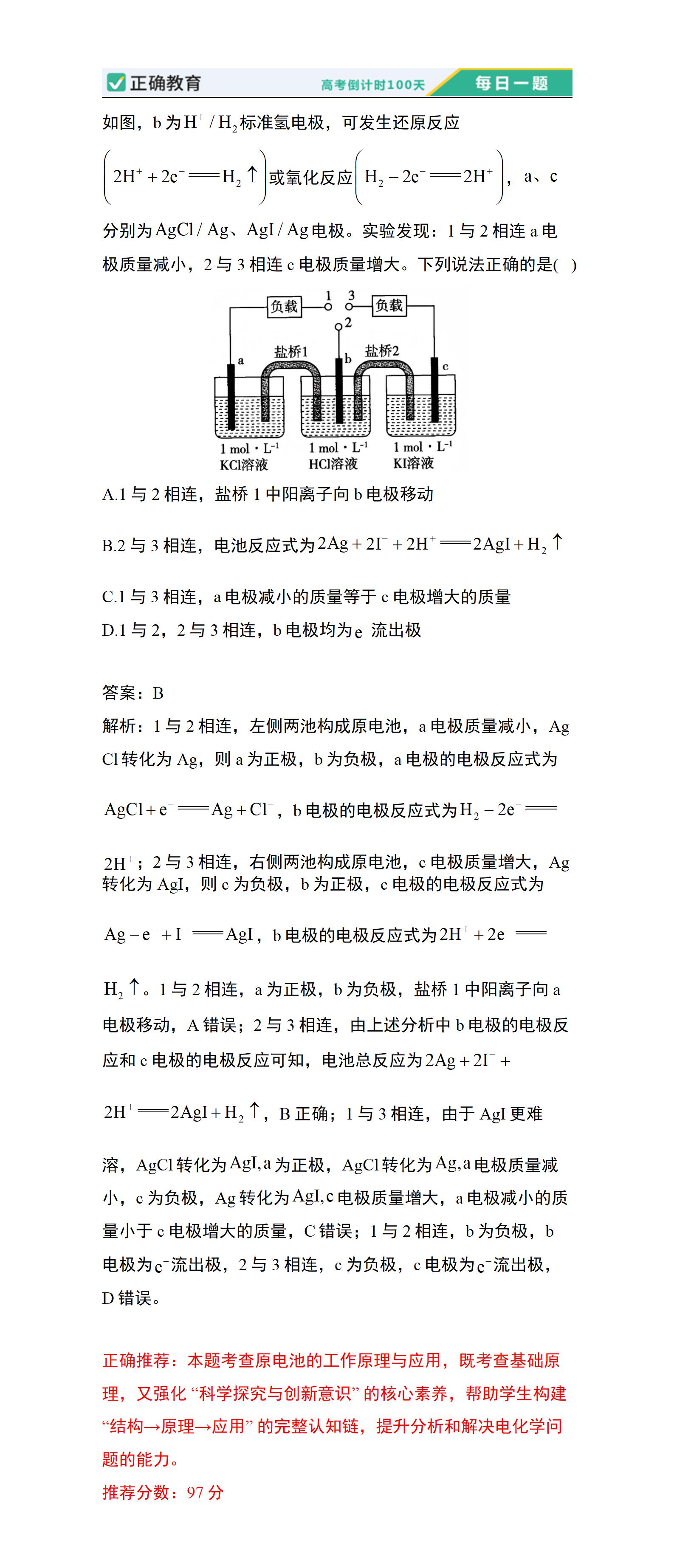
正确推荐:本题考查原电池的工作原理与应用,既考查基础原理,又强化 “科学探究与创新意识” 的核心素养,帮助学生构建 “结构→原理→应用” 的完整认知链,提升分析和解决电化学问题的能力。 推荐分数:97分
微信扫码分享
Copyright ©2023 All Rights Reserved 橡皮网 Xiangpi.com 版权所有 京ICP备18006762号