首页
每日一题
章节出题
知识点出题
试卷出题
高考频道
精品专题
高考倒计时100天
每日一题
58
天
握紧笔杆,你写下的每个字都是命运的伏笔。
0000年
00月00日
星期一
选择学科
语文
数学
英语
物理
化学
生物
政治
历史
地理
查看试题
上一天:57天
下一天:59天
学科:化学
日期:2025年04月10日
推荐原因:
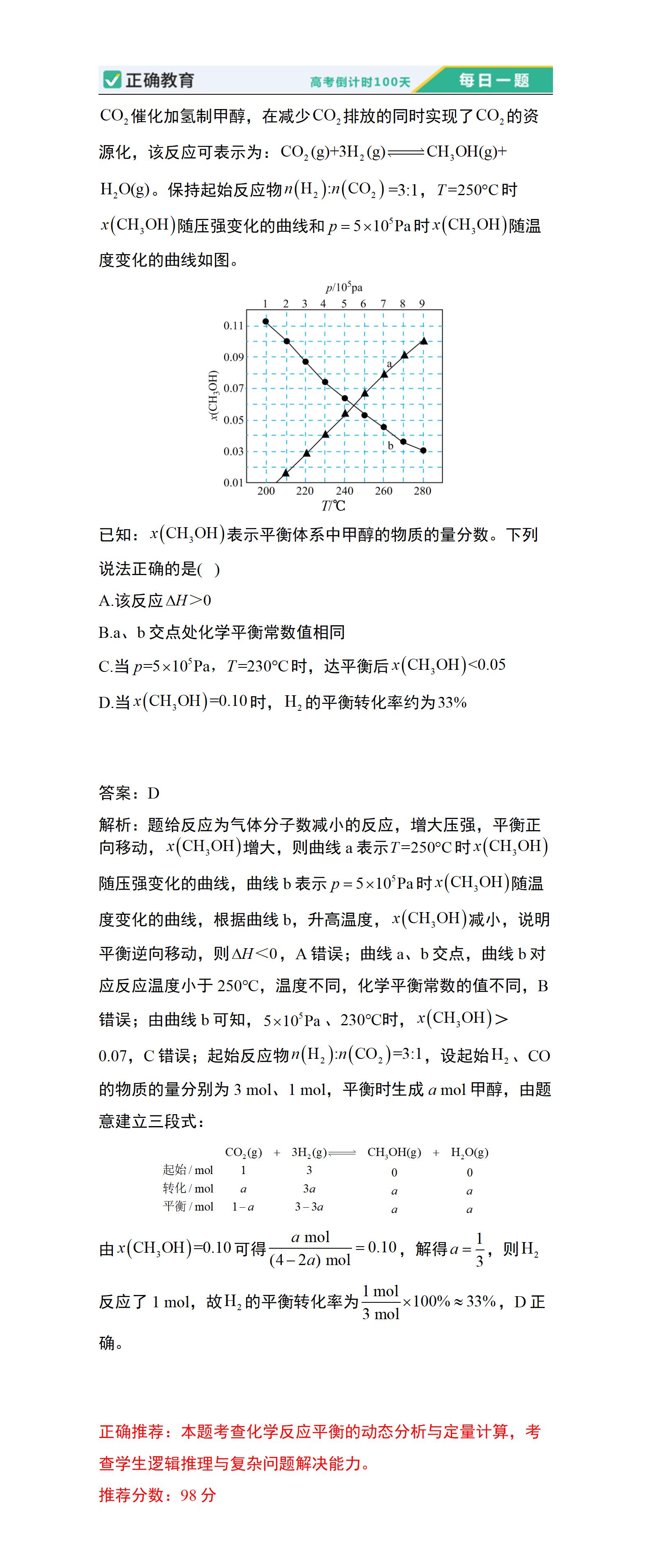
正确推荐:本题考查化学反应平衡的动态分析与定量计算,考查学生逻辑推理与复杂问题解决能力。 推荐分数:98分
微信扫码分享
Copyright ©2023 All Rights Reserved 橡皮网 Xiangpi.com 版权所有 京ICP备18006762号