首页
每日一题
章节出题
知识点出题
试卷出题
高考频道
精品专题
高考倒计时100天
每日一题
34
天
每一分付出,都在为未来铺路。
0000年
00月00日
星期一
选择学科
语文
数学
英语
物理
化学
生物
政治
历史
地理
查看试题
上一天:33天
下一天:35天
学科:化学
日期:2025年05月04日
推荐原因:
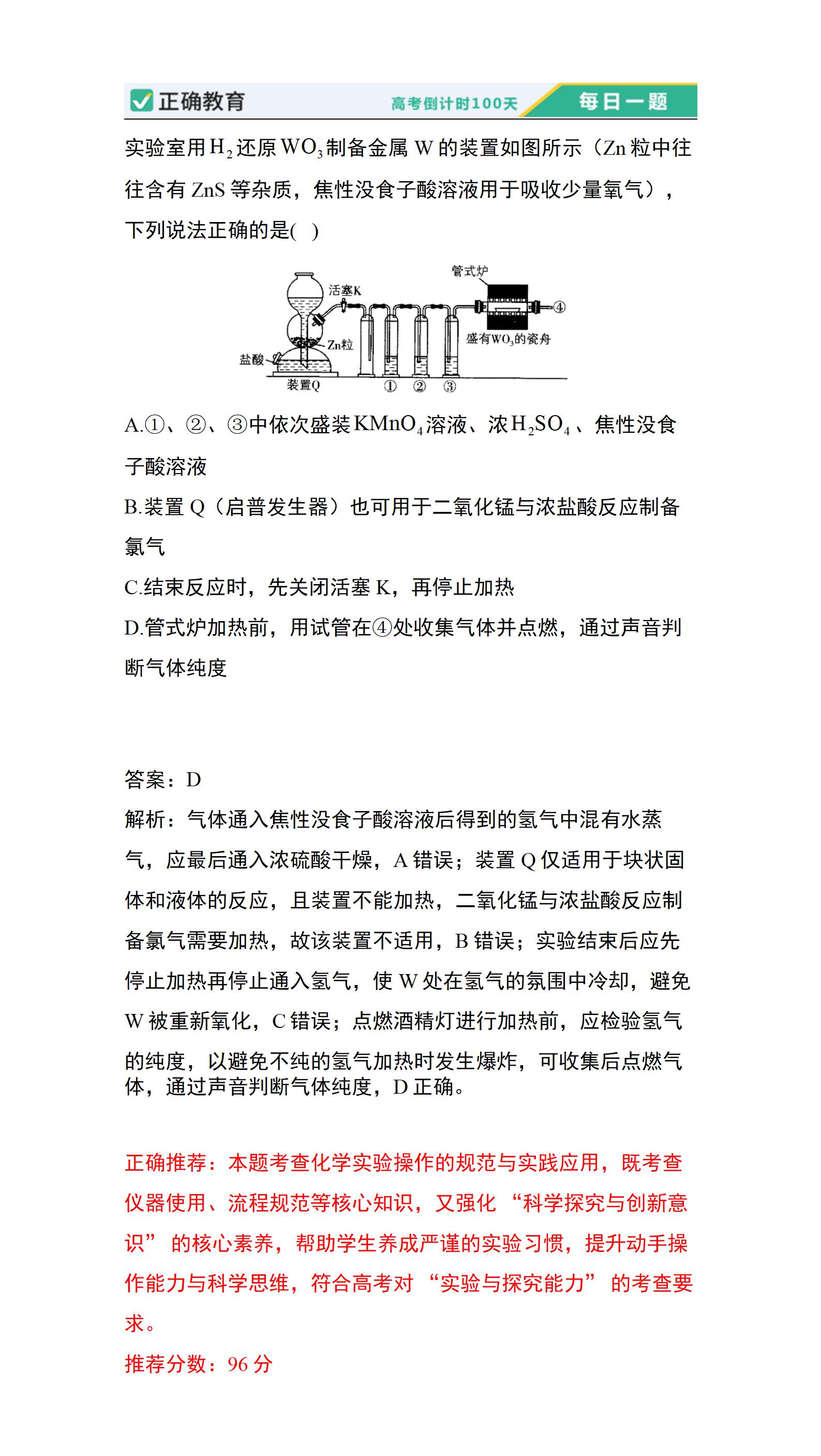
正确推荐:本题考查化学实验操作的规范与实践应用,既考查仪器使用、流程规范等核心知识,又强化 “科学探究与创新意识” 的核心素养,帮助学生养成严谨的实验习惯,提升动手操作能力与科学思维,符合高考对 “实验与探究能力” 的考查要求。 推荐分数:96分
微信扫码分享
Copyright ©2023 All Rights Reserved 橡皮网 Xiangpi.com 版权所有 京ICP备18006762号