首页
每日一题
章节出题
知识点出题
试卷出题
高考频道
精品专题
高考倒计时100天
每日一题
35
天
每次停歇,都是为了积攒力量
0000年
00月00日
星期一
选择学科
语文
数学
英语
物理
化学
生物
政治
历史
地理
查看试题
上一天:34天
下一天:36天
学科:化学
日期:2025年05月03日
推荐原因:
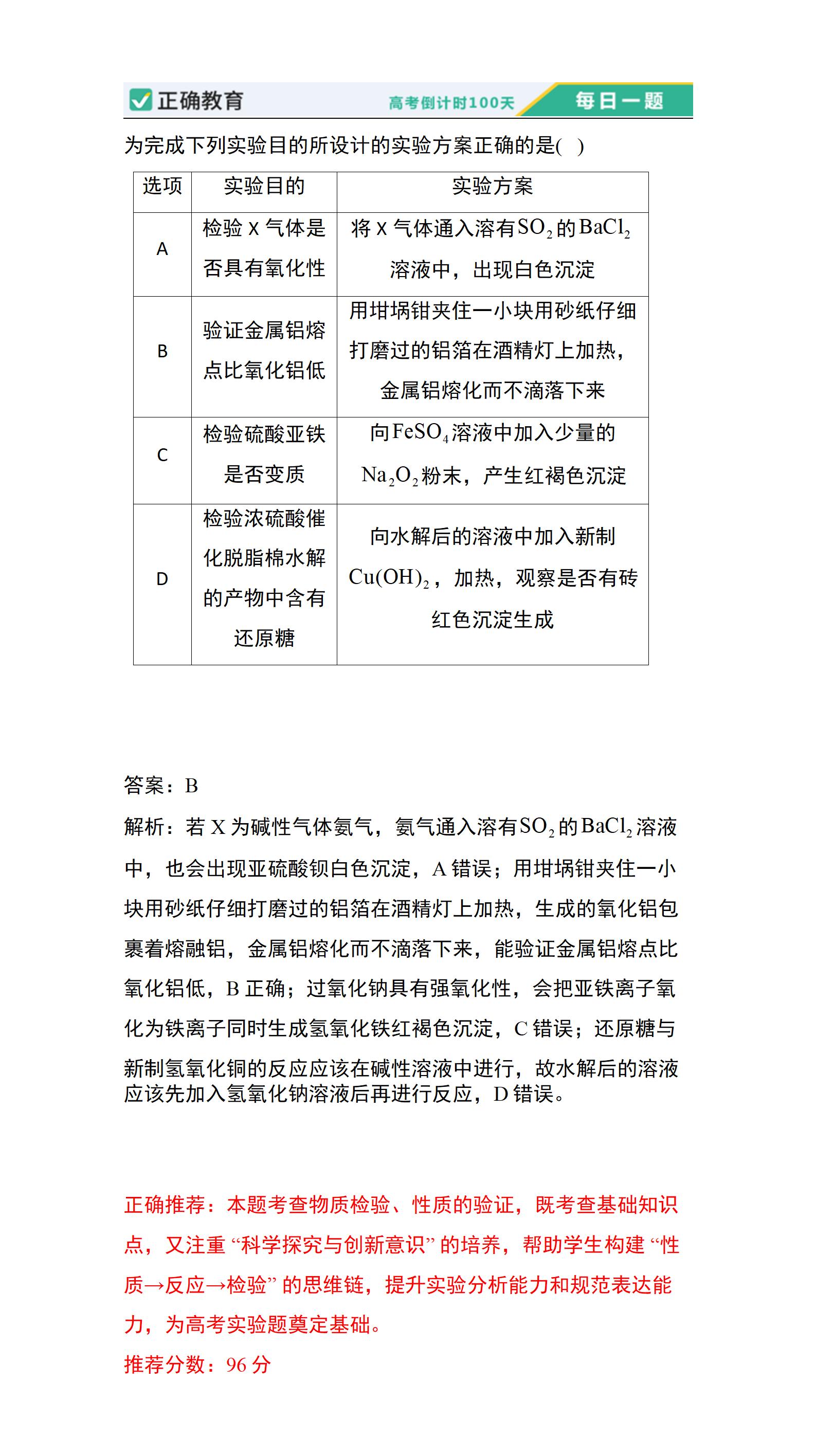
正确推荐:本题考查物质检验、性质的验证,既考查基础知识点,又注重 “科学探究与创新意识” 的培养,帮助学生构建 “性质→反应→检验” 的思维链,提升实验分析能力和规范表达能力,为高考实验题奠定基础。 推荐分数:96分
微信扫码分享
Copyright ©2023 All Rights Reserved 橡皮网 Xiangpi.com 版权所有 京ICP备18006762号